您现在的位置是:首页 > IT资讯 > 游戏攻略
作者:114手游网 更新时间:2015-06-19 22:37:03 来源:114手游网 推荐内容
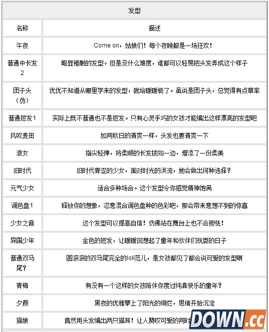
《暖暖环游世界》序章妈妈的礼物关卡有很多种素材,发型、外套、连衣裙、上衣、袜子等等,玩家们可能不是很清楚,下面我们就一起来看看吧!
>暖暖环游世界店长送礼全攻略
>暖暖环游世界3.1.1版序章第4关神秘的藏宝图全素材
怎么获得阴阳师犬神 犬神获得方法
怎么换阴阳师御灵皮肤 御灵皮肤更换方法
怎么建造我的世界传送门 暮色森林传送门制作教程
怎么获得明日之后动物内脏 动物内脏获取方法介绍
怎么选择原神夜兰武器 夜兰武器选择攻略
怎么给开拓者正义之怒法师加点 法师加点及玩法技巧
怎么做绝对演绎拜托了奶茶 详细制作攻略
怎么完成原神意外之客任务 意外之客任务完成方法
热门关键词
网站导航:
聊天软件: 聊天工具 | QQ专区 | 交易聊天 硬件驱动: 主板驱动 | 显卡驱动 | 网卡驱动 系统软件: 桌面主题 | 光驱工具 | 系统优化 网络软件: 网络监测 | 服务器类 | 网络加速
网站服务:
114手游网专题合作 : QQ:1057919599 联系EMAIL :gh@11455.com(来信时请注明广告投放内容)
@114手游网
114手游网官方微信
Copyright (C) 2023-至今 11455.COM 114手游网, All Rights Reserved 版权声明 | 关于我们 | 联系我们 | 闽ICP备10000470号-8 |网站地图(XML) | 回到顶部↑